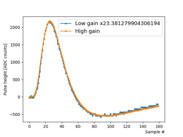
| Low Gain | High Gain | |
|---|---|---|
| COLUTA1/ADC1 | |
|
| COLUTA2/ADC2 | |
|
| DRE 4x Mode |
Low Gain | High Gain |
| COLUTA1/ADC1 | |
|
| COLUTA2/ADC2 | |
|
| Plot Description | LAUROC1 Low Gain | LAUROC1 High Gain | LAUROC2 Low Gain | LAUROC2 High Gain |
|---|---|---|---|---|
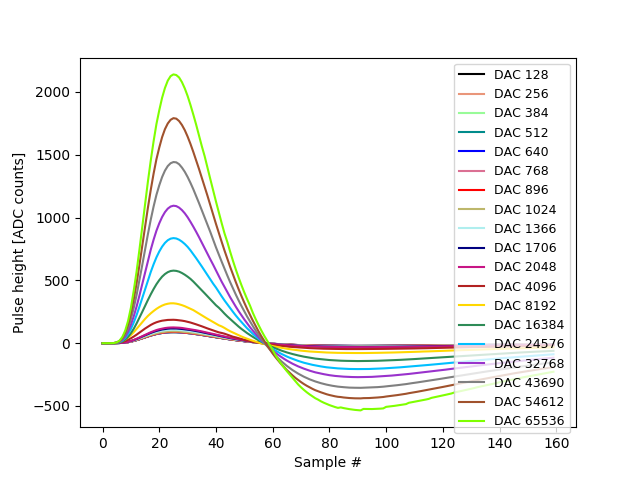
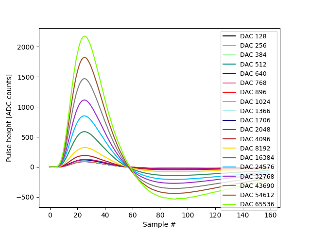
| Overlayed pulses, to compare shape across amplitudes (HG cut off at 2048 due to saturation) | |
|
|
|
| Linearity (Pulse height [ADC counts] vs. DAC value) | |
|
|
|
| Nonlinearity of pulse height to DAC (differential) | |
|
|
|
| Nonlinearity of pulse height to DAC (integral) | |
|
|
|

COLUTA2


OFC Plots
| Plot Description | LAUROC1 Low Gain | LAUROC1 High Gain | LAUROC2 Low Gain | LAUROC2 High Gain |
|---|---|---|---|---|
| Energy Resolution of large, unsaturated pulse | |
|
|
|
| E from OFCs (in ADC counts) vs Pulse Height (in ADC counts) | |
|
|
|
| Timing Resolution of OFCs that sample at peak | |
|
|
|
| Timing Resolution using out of phase OFCs | |
|
|
|
Copyright © by the contributing authors. All material on this collaboration platform is the property of the contributing authors.